Просмотры:0 Автор:Pедактор сайта Время публикации: 2022-01-13 Происхождение:Работает
Линии электропередач во всем мире часто должны пересекать горные хребты или плато, расположенные на высоте не менее 1000 м над уровнем моря.В Китае, например, по оценкам, около 60% территории страны находится на этой высоте или выше.В таких случаях при проектировании систем передачи и распределения необходимо учитывать фундаментальные изменения характеристик изоляции, связанные с большой высотой над уровнем моря.В этой предыдущей статье INMR, написанной профессором Гуань Чжичэном, недавно вышедшим на пенсию из кампуса Шэньчжэньского университета Цинхуа, обсуждались эти изменения, а также прошлые китайские исследования по этой теме.
Области с низким атмосферным давлением и разреженным воздухом влияют на работу линий электропередач, поскольку напряжение уменьшается с высотой — будь то напряжение разряда воздушного зазора, напряжение возникновения коронного разряда или напряжение вспышки загрязнения.Более того, чем выше высота над уровнем моря, тем более проблематичными становятся характеристики линейных изоляторов или любой высоковольтной изоляции.
Хорошо известно, что по мере увеличения высоты изменения атмосферного давления, температуры и влажности оказывают определенное влияние на напряжение разряда.Однако именно изменение атмосферного давления является наиболее значительным, а также наиболее последовательным из этих переменных с точки зрения его воздействия.
Когда дело доходит до оценки характеристик изолятора, напряжение пробоя от загрязнения получается, когда влажность, окружающая испытуемый объект, достигает насыщения.Поэтому влиянием атмосферной влажности можно пренебречь.Точно так же закономерность изменения температуры с увеличением высоты не всегда очевидна.Испытания на перекрытие загрязнений проводятся в туманной камере, где температура часто отличается от температуры окружающей среды.Учет влияния температуры на перегорание изоляторов от загрязнения является относительно сложным и остается предметом дискуссий.Действительно, в настоящее время не применяется температурный поправочный коэффициент, когда речь идет о напряжении пробоя из-за загрязнения изолятора.
Учитывая вышеизложенное, текущие исследования того, как высота влияет на характеристики изолятора, как правило, сосредоточены на влиянии атмосферного давления, а не влажности или температуры.Корреляция между высотой и этим параметром показана в Таблице 1 ниже (получена из реальных измерений).
*1 мм рт.ст. = 133,3224 Па
Таблица 1: Изменения атмосферного давления и относительной плотности с высотой
Специалисты из разных стран, включая Японию, Россию и Канаду, изучили влияние атмосферного давления на напряжение пробоя из-за загрязнения изолятора и предложили выражать поправку на атмосферное давление с помощью уравнения.В нем параметр, n, отражающий величину поправки на давление воздуха, получают путем испытаний.Большинство согласны с n значение 0,5 для нормальной конструкции изолятора и 0,6 для конструкции с защитой от загрязнения при напряжении переменного тока или 0,35 в случае постоянного тока.
U(p)=U(p0)(p/P0)n
Еще в начале 1980-х годов Университет Цинхуа и Университет Чунцина начали исследования характеристик перекрытия загрязнения изолятора в высокогорных условиях низкого атмосферного давления.С использованием относительно небольших емкостей были проведены испытания на перекрытие загрязнения, чтобы лучше понять и оценить влияние давления воздуха (высота над уровнем моря) на характеристики перекрытия загрязнения различными типами изоляторов.
Недавние проекты по передаче сверхвысокого напряжения в Китае только ускорили исследования того, как лучше всего выбрать внешнюю изоляцию на большой высоте.Наряду с этим произошло быстрое улучшение средств, доступных для этой цели.Например, в Пекине и центральном городе Ухань были построены и введены в эксплуатацию два крупных резервуара под давлением.В случае объекта в Пекине корпус резервуара (состоящий из круглой металлической конструкции диаметром 20 м и высотой 25 м) может имитировать высоту до 5500 м.Более того, он способен проводить не только испытания изоляторов на обледенение и плавление, но и полномасштабные испытания на перекрытие сверхвысоким напряжением как при переменном, так и при постоянном токе.Новый объект в Ухане, который имеет те же размеры резервуара, но сделан из железобетона, также провел многочисленные испытания на загрязнение изолятора и обледенение на смоделированных больших высотах.
Китайская южная энергосистема — один из двух крупнейших сетевых операторов Китая — создала лабораторию загрязнения в южном городе Куньмин на высоте 2100 м над уровнем моря.Зал имеет размеры 26 м x 28 м x 30 м и может проводить испытания на перекрытие при напряжении до ± 1000 кВ постоянного тока и 800 кВ переменного тока.Фактически, Университет Цинхуа и Технический центр Южной электросети Китая недавно начали совместный исследовательский проект на этом объекте для изучения характеристик пробоя от загрязнения полноразмерной подвески ± 800 кВ, а также опорных изоляторов станций, изготовленных из различных материалов и профилей.
Со своей стороны, Государственная электросетевая корпорация Китая построила испытательную базу в Янбаджине, Тибет, где высота над уровнем моря составляет более 4000 м.Этот объект включает в себя лабораторию загрязнения и туманную камеру размером 9 м x 9 м x 11 м и может проводить испытания на напряжение ± 200 кВ постоянного тока и 200 кВ переменного тока.Резервуары высокого давления в Пекине и Ухане, а также новые высотные испытательные базы в Куньмине и Тибете дополняют друг друга.Например, резервуары с давлением воздуха искусственно имитируют большую высоту и низкое давление воздуха, чтобы оценить их влияние на поведение пробоя при загрязнении изолятора.Затем результаты испытаний на двух высотных полигонах могут подтвердить эти выводы.В то же время опыт перекрытия загрязнения изолятора в высокогорных условиях испытательных полигонов может быть непосредственно применен при разработке проекта.
В Китае университеты, научно-исследовательские институты и операторы электросетей провели тесты на тенденцию снижения напряжения пробоя из-за загрязнения изолятора с увеличением высоты.Серьезность загрязнения в ходе этих испытаний варьировалась от низкой до высокой, включая испытания на перекрытие как переменным, так и постоянным током.В процессе было получено много тестовых данных, и, хотя фактические цифры могут несколько отличаться от одного теста к другому, основные тенденции были одинаковыми.Например, все эти тесты подтвердили, что значение показателя степени n, (количественная оценка влияния давления воздуха на напряжение пробоя загрязнения) зависит не только от приложенного напряжения, но и от типа изолятора (будь то фарфоровый, стеклянный или композитный), профиля его рассеивания и серьезности загрязнения.
В связи с этим в Университете Цинхуа были проведены испытания подвесных изоляторов четырех различных конструкций с выводами для полученного показателя степени n значения для различных профилей, показанных ниже.Конструкции этих изоляторов классифицировались как: (а) XS-4,5, (б) XP-16, (c) XP3-16 и (d) XWP2-16.
Результаты испытаний показали, что n значение для введите изолятор (с относительно простым профилем и без ребер на нижней поверхности) сравнительно невелик.Более того, n значения для этого изолятора довольно сильно различаются в зависимости от степени загрязнения.Также было установлено, что n значение защиты от загрязнения тип д не обязательно выше, чем для обычного тип б и тип с изоляторы.
Рис. 1: Результаты испытаний на высотные характеристики четырех различных конструкций подвесных изоляторов.
Чунцинский университет, China EPRI, China Southern Grid и Сианьский научно-исследовательский институт высоковольтных аппаратов провели отдельные статистические анализы n значения, полученные в результате этих испытаний, измеряющих влияние давления воздуха на напряжение пробоя от загрязнения (и которые включали испытание пробоя от загрязнения переменным током, а также испытание пробоя от загрязнения постоянным током с отрицательной полярностью).Всего было испытано 80 образцов подвесных изоляторов переменного тока. n полученные значения показаны на гистограмме рис. 2. Эти n значения следуют нормальному распределению со средним значением 0,49.
Затем аналогичный подход был применен к опорным изоляторам переменного тока, и здесь среднее значение n значение составило 0,48 (т.е. очень близко к значению для подвесных изоляторов).Среднее n значение для подвесных изоляторов постоянного тока, однако, составило 0,27, что значительно ниже, чем для переменного тока.
Рис. 2: Распределение n значения, полученные при испытании 80 подвесных изоляторов.
Влияние высоты над уровнем моря (атмосферного давления) на напряжение пробоя загрязнения обычно выражается с помощью упомянутой ранее формулы, которая в основном представляет собой эмпирическую формулу для статистической обработки данных испытаний.Физический смысл n не так уж и ясно.Поэтому Университет Цинхуа предложил вместо этого использовать приведенное ниже уравнение.
U(p)=(1-Х)U(р0)
Физический смысл K в данном случае показать процент уменьшения напряжения пробоя загрязнения на каждые 1000 м высоты над уровнем моря, в то время как h выражает соответствующее значение, кратное 1000 м.Сравнивая две формулы, следующая корреляция между K и n то можно получить:
К= {1-(p/р0)n }/h
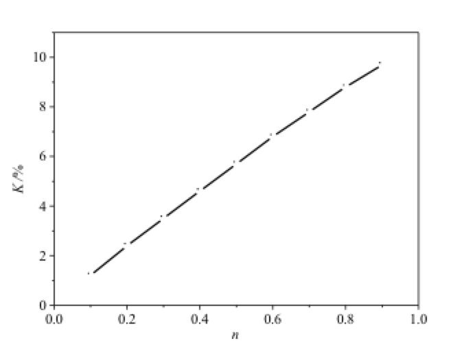
Судя по данным табл. 1, корреляция между K и n может быть рассчитан по этой формуле и показан на рис. 3.
Рис. 3: Корреляция между K и n.
Например, учитывая n значение 0,5, по сравнению с равнинными участками (уровень моря) напряжение пробоя изоляторов от загрязнения на высотах 1000 м и 2000 м снизится на 5,7% и 11,4% соответственно.Диаграмма также дает более прямое представление о физическом значении n ценить.
Исследования, проведенные в Университете Цинхуа, показали, что существуют две основные причины изменения напряжения перекрытия загрязнения при изменении атмосферного давления.Во-первых, вольт-амперная характеристика электрической дуги изменяется с давлением воздуха, а во-вторых, это влияние перемычки электрической дуги через профиль изолятора или навесы.
Исследования, измеряющие влияние профиля навеса на характеристики перекрытия загрязнения изолятора на высотной испытательной базе в Тибете, показали, что электрическая дуга, перекрывающая профиль изолятора, имеет два отдельных компонента: устойчивые перемычки электрической дуги, а также пробой электрической дуги в воздухе.Первый тип – устойчивые шунтирующие электрические дуги – не гасятся легко и перемещаются за счет внешних сил, таких как электромагнетизм и тепловая плавучесть.По мере перемещения корня дуги возрастает риск нехватки достаточного расстояния разряда, что приводит к перекрытию.
Второй тип — «пролетный мост».В этом случае прохождение дуги происходит не в результате частичного разряда, а в результате пробоя воздушного зазора вне профиля изолятора.Этот дуговой перемычка приводит к растущей нехватке достаточного расстояния разряда и, следовательно, к снижению напряжения пробоя.Исследования показали, что чем больше выступают профили зева и чем короче расстояние между ними, тем выше вероятность перемычки дугового пролета и тем значительнее снижение напряжения пробоя.
В высокогорных районах этот тип «пролетного моста» между навесами изолятора является наиболее вероятным типом, и, следовательно, это налагает более строгие требования с точки зрения идеального профиля изолятора.Другими словами, те изоляторы, которые хорошо работают вблизи уровня моря, не обязательно одинаково подходят для работы в горных районах.
Эта статья является копией из INMR (https://www.inmr.com), не для коммерческого использования, а только для технического обучения и общения.
В электротехнике разъединитель, разъединитель или разъединитель используются для обеспечения полного обесточивания электрической цепи для обслуживания или ремонта.Они используются только для разрыва цепи и часто встречаются в распределительных сетях и подстанциях, где для регулировки или ремонта необходимо отключить источник питания машин.Разъединители могут быть с ручным или моторным приводом и могут быть соединены с заземлителем для заземления части, которая была изолирована от системы, для обеспечения безопасности оборудования и работающего на нем персонала. Высоковольтные разъединители используются на электрических подстанциях для позволяют изолировать аппаратуру, такую как автоматические выключатели, трансформаторы и линии передачи, для обслуживания.Разъединитель обычно не предназначен для нормального управления цепью, а только для защитного отключения.В отличие от выключателей нагрузки и автоматических выключателей, в разъединителях отсутствует механизм гашения электрической дуги, возникающей при электрическом разрыве проводников, по которым текут большие токи.Таким образом, это устройства без нагрузки с очень низкой отключающей способностью, предназначенные для размыкания только после того, как ток был прерван каким-либо другим устройством управления.
Воздушный выключатель представляет собой трехфазный разъединитель с воздушным разрывом, для горизонтальной и вертикальной установки на вершине столба, обычно также называемый выключателем нагрузки, он используется для включения и выключения в распределительной линии 11 кВ-33 кВ. и с возможностью отключения небольшого намагничивания. трансформаторные токи и малые токи на воздушных линиях. подходит для всех типов сетей, особенно требующих частого маневрирования в суровых климатических условиях,нравится солевая влажность, песок, снег, большая высота, промышленное загрязнение, зона с высокой плотностью загрязнения и т. д.в.
Изоляторы широко используются в воздушных линиях электропередач для обеспечения механической поддержки и электрической защиты, а также в распределительных линиях и подстанциях.Силиконовая резина является наиболее широко используемым полимерным изоляционным материалом для изоляторов высокого напряжения. Композитный изолятор марки HAIVO изготовлен из силиконовой резины. В зависимости от напряжения в энергосистемах используются различные виды изоляторов, у нас есть штыревой изолятор, изолятор деформации, подвесной изолятор. Изолятор столба, изолятор длинного стержня, изолятор горизонтального столба, изолятор железной дороги, изолятор скобы, изолятор пребывания.
Изоляторы широко используются в воздушных линиях электропередач для обеспечения механической поддержки и электрической защиты, а также в распределительных линиях и подстанциях.Силиконовая резина является наиболее широко используемым полимерным изоляционным материалом для изоляторов высокого напряжения. Композитный изолятор марки HAIVO изготовлен из силиконовой резины. В зависимости от напряжения в энергосистемах используются различные виды изоляторов, у нас есть штыревой изолятор, изолятор деформации, подвесной изолятор. Изолятор столба, изолятор длинного стержня, изолятор горизонтального столба, изолятор железной дороги, изолятор скобы, изолятор пребывания.
Комплексный технический анализ ограничителей перенапряжения линий электропередачи
Техническая информация: выявление и устранение загрязнений, перекрытий и старения предохранителей
Эволюция интеллектуальных сетей: будущее технологий предохранителей и инновационных разработок
Будущее защиты от перенапряжений: технические инновации и новые тенденции в области молниеотводов
Механизмы старения и стратегии предотвращения выпадающих предохранителей
Электронное письмо:jonsonchai@chinahaivo.com
WeChat: +86 13587716869
WhatsApp: +86 13587716869
Тел: 0086-577-62836929.
0086-577-62836926.
0086-13587716869.
0086-15957720101.
Если у вас есть какие-либо вопросы, вы можете связаться с нами через форму.